Top 10 AI Agents
Wat als je orderverwerking, planning en kwaliteitscontrole niet meer handmatig hoeft te doen? Ontdek hoe AI Agents de maakindustrie slimmer laten draaien.

De maakindustrie staat onder druk. Klanten verwachten snelheid en flexibiliteit. Ondertussen zijn mensen lastig te vinden, worden processen complexer en stijgen de kosten. Steeds meer productiebedrijven vragen zich af: hoe kunnen we méér doen met minder middelen?
Het goede nieuws? AI Agents nemen tijdrovende taken uit handen.
Wat zijn AI Agents?
AI Agents zijn slimme digitale assistenten die zelfstandig taken uitvoeren binnen je bedrijf. Ze lezen data uit je PLM, MES- of ERP-systeem, herkennen patronen, nemen beslissingen en voeren acties uit. Ze zijn continu actief en leren van feedback.
Ze werken dag en nacht, zonder dat er een medewerker tussen hoeft te komen. Zo nemen ze werk uit handen dat anders blijft liggen.
Denk aan:
- Een orderverwerker die nooit een fout maakt
- Een planningsassistent die continu de optimale capaciteit berekent
- Een kwaliteitsagent die direct ingrijpt bij afwijkingen
En het mooiste? Ze zijn vandaag al inzetbaar.
Wat maakt AI Agents uniek?
- Ze voeren taken uit in plaats van alleen te rapporteren
- Ze combineren data uit meerdere systemen
- Ze reageren direct op afwijkingen
- Ze worden steeds slimmer dankzij feedback
AI Agents zijn dus geen dashboards of rapportagetools, maar proactieve digitale collega’s die jouw mensen ontlasten. Dit kan op het gebied van orderinvoer tot kwaliteitscontrole.
De 10 meest impactvolle AI Agents
Hieronder delen we 10 agents die we vandaag al inzetten bij maakbedrijven. Elk met een korte uitleg en hoe ze werken.
1. Orderverwerking Agent
Deze agent verwerkt automatisch binnenkomende bestellingen via e-mail. Hij opent bijlagen, herkent bestelformulieren, haalt data eruit en zet die direct om naar een ERP-order.
Zo werkt de Orderverwerkingsagent:

- Leest inkomende e-mails en bijlagen met OCR-technologie
- Herkent ordergegevens zoals artikelnummers, hoeveelheden en prijzen
- Zet automatisch nieuwe of gewijzigde orders klaar in het ERP
- Signaleert afwijkingen en vraagt om bevestiging bij twijfel
Kortom: Minder handwerk, minder fouten, snellere doorlooptijden.
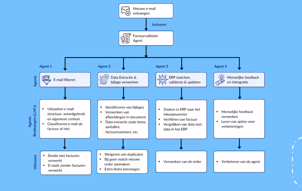
2. Factuurvalidatie Agent
Deze agent controleert automatisch inkomende inkoopfacturen. Hij vergelijkt ze met bijbehorende bestellingen in het ERP en verwerkt ze direct bij een match.
Zo werkt de Factuurvalidatieagent:

- Analyseert e-mails en bijlagen (zoals PDF’s of scans)
- Herkent factuurdata: factuurnummer, bedragen, aantallen
- Vergelijkt met de bijbehorende inkooporder in het ERP
- Signaleert afwijkingen en zet een controleflow klaar
Kortom: Geen vertraging meer in betalingen, meer overzicht en controle.
3. Leverancierskwalificatie Agent
Deze agent verzamelt en analyseert automatisch alle informatie die nodig is om een leverancier goed te keuren: van financiële gezondheid tot nalevingsinformatie.
Zo werkt de Leverancierskwalificatieagent:

- Haalt gegevens uit o.a. ERP, KvK, PDF’s, websites en contracten
- Checkt op compliance, duurzaamheid en financiële stabiliteit
- Herkent risico’s en afwijkingen
- Categoriseert leveranciers en geeft advies: goedkeuren, monitoren of afwijzen
Kortom: Snellere onboarding, minder risico’s, beter leveranciersbeheer.
4. Leveranciersprestatie Agent
Deze agent houdt dagelijks prestaties van leveranciers bij. Hij analyseert data en zet die om in bruikbare inzichten en waarschuwingen.
Zo werkt de Leveranciersprestatieagent:

- Haalt data op uit ERP, kwaliteitsrapporten en feedbacksystemen
- Analyseert prestaties op KPI’s zoals leverbetrouwbaarheid, retouren, servicekwaliteit
- Toont trends en signaleert onderpresteerders
- Stelt concrete verbeteracties voor en verwerkt die in rapportages
Kortom: Betere samenwerking, minder fouten, hogere leverbetrouwbaarheid.
5. Kwaliteitsbewaking Agent
Deze agent analyseert inspectierapporten, metingen en afwijkingen. Zodra er verslechtering optreedt, grijpt hij in.
Zo werkt de Kwaliteitsbewakingsagent:

- Verzamelt inspectie- en kwaliteitsdata uit ERP/MES
- Vergelijkt resultaten met normen en eerdere prestaties
- Herkent terugkerende problemen of verslechteringen
- Waarschuwt betrokken teams en stelt vervolgstappen voor
Kortom: Lagere afkeur, minder risico en hogere klanttevredenheid.
6. Inkoopprioriteiten Agent
Deze agent bepaalt realtime welke inkooporders het eerst opgevolgd moeten worden. Zo voorkom je tekorten en stilstand.
Zo werkt de Inkoopprioriteitenagent:

- Verzamelt gegevens over openstaande orders, voorraadniveaus en leverdata
- Berekent prioriteiten op basis van urgentie, betrouwbaarheid en beschikbaarheid
- Genereert automatische actielijsten
- Waarschuwt bij risico’s zoals te late levering of voorraadtekort
Kortom: Minder spoedinkopen, meer rust in de keten.
7. Liquiditeitsplanner Agent
Deze agent bewaakt jouw liquiditeitspositie. Hij voorspelt knelpunten en geeft onderbouwde adviezen om tijdig bij te sturen.
Zo werkt de Liquiditeitsplanneragent:

- Verbindt met bankdata, facturatie en verplichtingen
- Berekent verwachte inkomsten en uitgaven
- Signaleert overschotten en tekorten
- Doet voorstellen voor spreiding of herverdeling van middelen
Kortom: Geen financiële verrassingen, wel grip op cashflow.
8. Capaciteitsplanner Agent
Deze agent stemt de beschikbare capaciteit af op de vraag en voorkomt knelpunten in productie, personeel en machines.
Zo werkt de Capaciteitsplanneragent:

- Combineert data uit ERP, MES, HR en planningssystemen
- Analyseert vraag versus beschikbare capaciteit
- Herkent overbelasting of onderbenutting
- Stelt voor om orders te herschikken, ploegen te wijzigen of productie te spreiden
Kortom: Meer leverzekerheid, minder verspilling en rust op de werkvloer.
9. Inkoopbudget Agent
Deze agent automatiseert de verdeling van je inkoopbudget op basis van lopende projecten, leveranciers en prioriteiten.
Zo werkt de Inkoopbudgetverdeelagent:

- Verzamelt input uit ERP, projectmanagement en inkoopaanvragen
- Classificeert kosten en bepaalt prioriteiten
- Verdeelt budgetten automatisch en optimaliseert toewijzing
- Houdt rekening met projectdoelen, deadlines en bestaande afspraken
Kortom: Geen overschrijdingen meer, wel realtime zicht en controle.
10. Offertegenerator Agent
Deze agent genereert automatisch offertes op basis van aanvraagdata, regels en eerdere offertes. Altijd correct, actueel en professioneel.
Zo werkt de Offertegeneratoragent:

- Leest de inkoopbehoefte of klantaanvraag
- Selecteert het juiste templates en vult alles automatisch in
- Voert een compliance-check uit
- Leert van feedback en optimaliseert toekomstige offertes
Kortom: Snel, consistent en compliant offertes klaarmaken.
Hoe Flawless Workflow AI Agents bouwt
De kracht van AI Agents in hun technologie, maar ook in hoe goed ze passen bij jouw organisatie. Daarom bouwen we bij Flawless Workflow AI agents die aansluiten op jouw processen, systemen en ambities. Dit doen wij aan de hand van vier slimme bouwstenen:
1. Orchestratiekern: het brein achter je agents
Elke AI Agent wordt aangestuurd vanuit een centrale orchestratielaag. Die bepaalt welke agent wat doet, wanneer, en hoe de output terugvloeit naar jouw systemen. Deze laag zorgt voor samenwerking, afstemming en foutloze coördinatie.
2. Specialistische agents: ieder z’n eigen taak
We geloven niet in één allesdoener, maar in veel kleine specialisten. Ieder met één taak: van orderherkenning tot prioritering of kwaliteitsanalyse. Daardoor zijn onze agents modulair, schaalbaar en eenvoudig te koppelen aan jouw werkproces.
3. Datakoppeling & betrouwbaarheid
Een AI Agent is zo slim als de data die hij gebruikt. Daarom koppelen we onze agents aan je bestaande bronnen: ERP, MES, PLM, CRM, documentbeheer of IoT-data. We zorgen dat de data schoon, actueel en contextueel juist is. Zo werk je altijd met een solide basis.
4. Feedbackloop: elke dag slimmer
Onze agents leren continu bij. Medewerkers kunnen eenvoudig feedback geven (bijvoorbeeld: klopt wél / klopt niet), waarna het model automatisch wordt bijgesteld. Zo groeien je agents mee met je organisatie en wordt iedere beslissing beter onderbouwd.
Klaar voor jouw eerste AI Agent?
Wat je hierboven leest, bouwen wij nu al in de praktijk. Maar: AI Agents werken alleen als de basis klopt. Je hebt betrouwbare data nodig en goed gekoppelde systemen. Zonder goede datakwaliteit kun je nooit slimme beslissingen automatiseren, laat staan erop vertrouwen. Daarom begint de succesvolle inzet van AI Agents met begrijpen waar je staat en waar je het verschil kunt maken.
New Year's Day - 1/1/2024Memorial Day - 5/27/20244th of July - 7/4/2024Labor Day - 9/2/2024Thanksgiving Day - 11/28/2024Day after Thanksgiving - 11/29/2024Christmas Eve - 12/24/2024Christmas Day - 12/25/2024
Meld je aan voor onze nieuwsbrief
Elke maand sturen we je één e-mail vol slimme inzichten over datagedreven werken, AI-toepassingen en softwarekeuzes waar je echt wat aan hebt.


